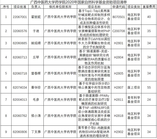
喜讯:2020年药学院获国家自然科学基金项目立项9项
从国家自然科学基金网络信息系统获悉,今年我院获得国家自然科学基金项目立项9项,直接经费资助总额为324万元。立项项目中面上项目1项,青年科学基金项目1项,地区科学基金项目7项;与去年(7项)相比,资助项目数增幅28.6%,资助经费数增幅47.3%。
近年来,药学院加强科研管理,突出学科优势,在学院领导高度重视及科研管理部门、广大科研人员共同努力下,获立项数量稳步增长,学院科研能力进一步提升。

星空彩票老版本下载药学院2020年国家自然科学基金资助项目清单

单点登录
账号密码登录