星空彩票老版本下载中药资源研究团队发布南药牛大力染色体级高质量基因组将有助于牛大力高异黄酮资源的改良
岭南特色中药材牛大力为豆科崖豆藤属植物美丽鸡血藤[Callerya speciosa (Champ. ex Benth.) Schot],主产我国广西、广东、海南等地,以根入药,块根品质最佳;具有补虚润肺、强筋活络的功效,临床证明牛大力具有提高免疫功能、保肝、祛痰、镇咳、平喘、抗氧化、抗炎、抗肿瘤等作用。牛大力不仅是壮腰健肾丸、舒筋健腰丸等中成药的主要组分,还被广泛用做药膳,用于新型冠状病毒肺炎(COVID-19)的预防及轻型患者的治疗。牛大力富含芒柄花素、毛蕊异黄酮、美迪紫檀素等异黄酮物质,其中芒柄花素与高丽槐素被认为是牛大力的主要活性成分和指标性成分,异黄酮物质的种类与含量是评价牛大力药材品质的重要指标之一。然而,目前由于牛大力的基原植物遗传背景不清、优良品种匮乏等因素,导致其药材质量良莠不齐,很大程度上影响了中医用药的安全有效。因此,利用组学技术揭秘牛大力基原植物基因组遗传信息具有非常重要的意义。
近日,星空彩票老版本下载药学院中药资源研究团队在期刊Industrial Crops & Product(中科院一区,JCR一区,IF2021=6.449)在线发表了题为“A chromosome-level genome assembly of Callerya speciosa sheds new light on the biosynthesis of root-specific isoflavonoids”的研究论文。该研究联合采用二、三代测序(Nanopore)和Hi-C技术对牛大力进行了测序,首次组装牛大力染色体级高质量基因组。组装的参考基因组大小为668.5 Mb,杂合度为1.3%,scaffold N50为87.4 Mb,BUSCO指数为91.9%,注释获得41,467个蛋白质编码基因(图1)。

图1 牛大力的基因组特征。 A. 染色体分析;B. Hi-C 相关性热图;C. 基因组特征。
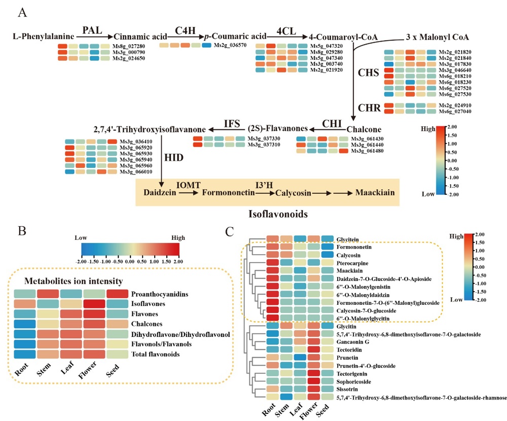
目前为止,受限于缺乏牛大力基因组信息,关于牛大力的研究主要还是集中在化学成分、药理活性和临床应用上。在上述高质量基因组数据库的基础上,我们联合转录组学与代谢组学共同鉴定出参与牛大力异黄酮生物合成的结构基因及掌握它们在不同组织部位的表达模式,并筛选出在根部特异积累的异黄酮代谢物(图2)。

图2 牛大力异黄酮的生物合成通路解析。 A. 牛大力异黄酮的生物合成途径; B. 牛大力代谢产物的离子强度; C. 牛大力不同组织的异黄酮含量。
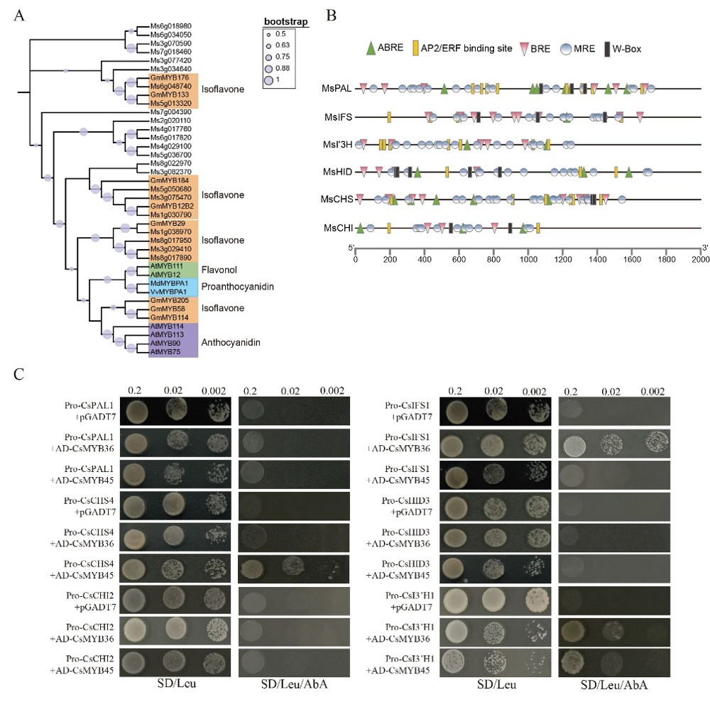
此外,我们还通过WGCNA构建了调控牛大力异黄酮生物合成的“代谢物-结构基因-转录因子”调控网络,并锁定了参与调控牛大力异黄酮生物合成的候选转录因子,利用酵母单杂交验证了CsMYB36转录因子可结合牛大力异黄酮生物合成途径基因CsIFS1、CsI3’H1的启动子,CsMYB45可结合牛大力异黄酮生物合成途径基因CsCHS4、CsI3’H1的启动子(图3)。

图3 牛大力异黄酮生物合成调控网络的MYB转录因子鉴定与验证。A. 候选MYB转录因子鉴定;B. 结构基因启动子分析;C. 相互作用分析。
中药材基因植物基因组的破译,可有助于利用基因育种技术加快培育品质更优良的中药材品种,促进中药材的高质量发展。牛大力是我国岭南特色中药材,获得其高质量的参考基因组图谱,为进一步开展牛大力育种、品质提升、生物合成等研究提供了分子遗传学基础。
星空彩票老版本下载药学院中药资源研究团队黄鼎副研究员、研究生余林婵为论文共同第一作者,星空彩票老版本下载药学院中药资源研究团队姚绍嫦研究员为通讯作者。相关工作得到了本研究由国家自然科学基金项目(82060685,81760689);广西自然科学基金项目(2022GXNSFAA035497,2018GXNSFAA281287);广西壮瑶药重点实验室项目(20-065-14);星空彩票老版本下载研究生教育创新计划项目(YCSY2022006);2020年广西高等学校千名中青年骨干教师培育计划项目(201981)的资助。

单点登录
账号密码登录