-
10月29日下午,自治区教育厅组织专家组对我校2018-2020年度广西本科高校特色专业及实验实训教学基地(中心)建设项目进行了实地验收。 专家组由广西科技大学副校长秦小云担任组长,桂林医学院教育评价与教师教学发展中心主任白玲教授、北部湾大学张小强教授、右江民族医学院校办廖天保副主任为成员。 在副校长戴铭及教务处、教学实验实训中心领导的陪同下,专家组分别到第一临床医学院东葛院区、瑞康临床医学院实训中心、明秀校...11.012021
-
10月26至29日,由广西壮族自治区教育厅主办的2021“中行杯”第十二届全区高校教职工羽毛球比赛在广西北部湾大学体育馆举行。本次比赛吸引了来自全区44所高校参加。星空彩票老版本下载组队参加了本次比赛。 在学校领导以及工会 、体育部和附属单位的关心支持下,我校在羽毛球协会的基础上选拔优秀选手组队参加比赛。赛前队员们在深秋的寒冷中仍坚持集中训练。 比赛项目涉及男双、女双、男女混双等竞赛项目。经过三天比赛的激烈角逐,...11.012021
-
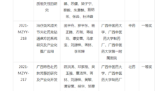
近日,中国民族医药协会发布《2021年中国民族医药协会科学技术奖公告》。据统计,我校今年共有4项科研成果获奖,其中:一等奖3项、二等奖1项。 中国民族医药协会科学技术奖是由中国民族医药协会设立的奖项,致力于推动民族医药事业传承发展与科技进步,所有奖项均经院士、国医大师领军组成专家团队初评、终审、公示。本次奖项的获得是对我校科技创新领域显著成绩的充分肯定,彰显了我校中医药和民族医药领域研究的优势和实力,...10.292021
-
10月27日,由自治区党委党史学习教育领导小组办公室、自治区党委宣传部主办,自治区党委教育工委、广西民族大学承办的“感党恩 跟党走”广西红色故事大赛优秀作品暨“四史”学习教育巡回宣讲活动(教育工委专场)在广西民族大学举行。自治区党委党史学习教育第六巡回指导组组长、自治区政协教科卫体委员会副主任黄岑汉,自治区党委教育工委专职副书记、教育厅党组成员李晓勇, 广西民族大学党委副书记陈应鑫等出席宣讲会。 广西...10.292021
-
10月26日,我校在仙葫校区举办“中医药知识产权运用和保护能力提升”专题培训班。校本部及制药厂约70余名师生员工参加了此次培训。 本次培训由覃容经济师主讲,涉及知识产权的基础知识、高价值专利、高校知识产权战略三个方面。覃容以生动的实例引入,使知识产权中专利的概念得到生动的诠释;以全国数据,广西数据,南宁数据纵向比较展示了高价值专利的拥有量,阐释高质量专利是推动经济社会高质量发展的重要支撑;最后根据高校...10.282021
-
10月26日,广西社会科学院院长、党组书记陈立生到我校作党史学习教育专题辅导报告。学校党委副书记何并文,仙葫校区各二级党委(总支)党支部书记、师生党员代表、入党积极分子、药学院业余党校37期学员等近200人参加报告会。报告会由何并文主持。 陈立生以《革命理想高于天》为题,以时间为脉络,运用大量珍贵历史照片、视频、图表等形式,分别从烽火南疆、前仆后继、学史增信三个方面,深入浅出的讲述了广西红色故事,既有对...10.282021
-
10月26日,学校党委副书记庞宇舟、副校长吴琪俊、纪委书记韦雪芳等领导带队到6个定点帮扶村进行走访调研。走访调研以座谈和实地考察方式进行,详细了解了定点帮扶村巩固脱贫攻坚成果、党支部建设和急需解决的问题等情况。 走访发现,我校驻村7位第一书记和工作队员能在较短的时间找准定位和角色,找准目标,较快的适应驻村工作,沉下心扎身投入驻村工作中,并发挥了应有的任用。调研组对他们的工作给予了充分的肯定,同时对他们...10.272021
-
10月21日~23日,由学校党委副书记庞宇舟带队,护理学院党委书记、院长吴彬、招就处处长肖华业、副处长辛华、护理学院副院长马秋平和辅导员组成的检查组一行到中山市中医院、香港大学深圳医院、深圳市中医院开展实习中期检查,到深圳市宝安区人民医院开展护理学本科教学点教学检查。本次检查以听取医院教学工作汇报,召开师生座谈会等方式开展。 在教师座谈会上,庞宇舟在听取医院教学工作报告和实习基地对学生的综合评价后,对...10.272021
-
为进一步提高干部职工对意识形态工作重要性的认识,推动意识形态工作责任制落实落细,10月26日下午,星空彩票老版本下载纪委组织纪检干部开展理论业务学习活动。第一附属医院纪委书记周广林作《强化日常监督,推动高校意识形态阵地建设》的专题讲座,校纪委副书记李月发主持会议,学校各级专职纪检干部、校本部各二级党委(党总支)及教职工党支部纪检委员约70人参加会议。 会上,周广林引用大量生动的事例阐述了意识形态工作的重要...10.272021
-
10月24至25日,由广西壮族自治区教育厅、广西壮族自治区体育局主办的2021年全区大学生游泳比赛在广西师范大学雁山校区游泳馆举行。本次比赛吸引了星空彩票老版本下载、广西民族大学、广西科技大学等来自全区各地的大学前来参加。本次比赛充分展现了广西区内大学生们顽强拼搏、永不服输的精神面貌。 比赛项目涉及自由泳、蛙泳、仰泳、蝶泳、混合泳、接力等竞赛项目。我校共有9名队员参加比赛。赛前队员们在深秋的寒冷中仍坚持集中训...10.252021

单点登录
账号密码登录