尊敬的用户,您好!
网站不支持您所使用的浏览器版本(可能会出现网页变形等问题)。为了更好地展示页面效果,请您使用以下浏览器(点击图标会跳转到相关浏览器的官方网站下载页面)。
Chrome
Firefox
新Edge
360极速浏览器
QQ浏览器
关闭提示
广西壮瑶药重点实验室、壮瑶药协同创新中心
在线投稿
手机版
站群导航
学校主站
党政管理机构
党委办公室(安全稳定工作办公室)
党委组织部
党委统战部
党委宣传部(党委教师工作部)
中共星空彩票老版本下载纪律检查委员会
武装部(保卫处)
学生工作部
校长办公室
人事处
教务处
科技处
财务处
审计处
后勤基建处
发展规划处
资产管理处
本专科招生网
离退休人员工作处
成果转化与社会服务处
按规定设置机构
工会
团委
党风廉政建设办公室(党委巡察工作办公室)
教学教辅机构
基础医学院
药学院
骨伤学院
针灸推拿学院
壮医药学院
瑶医药学院
护理学院
公共卫生与管理学院
第一临床医学院
瑞康临床医学院
高等职业技术学院
继续教育学院
国际教育学院
研究生院(研究生工作部)
马克思主义学院
外国语学院
体育部
教学实验实训中心
创新创业学院
教师教学发展中心
星空网页游戏官网质量监控与评价中心
信息技术中心
图书馆
期刊编辑部
明秀校区管理中心
教学教辅党委
旧房改造
校友工作办公室(教育发展基金会秘书处)
科研机构
中医药壮瑶医药研究院
海洋药物研究院
中药学国家级实验教学示范中心
广西壮瑶药重点实验室、壮瑶药协同创新中心
广西中药药效研究重点实验室
广西壮瑶药工程技术研究中心
附属单位
附设中医学校
资产经营有限公司
热门搜索:
×
搜索过于频繁,请输入验证码
网站首页
平台概况
广西壮瑶药重点实验室介绍
壮瑶药协同创新中心介绍
广西壮族自治区民族药资源与应用工程研究中心介绍
组织结构
实验室领导
组织构架
学术委员会
科学研究
研究方向
代表性研究成果
新闻中心
综合新闻
学术活动
xk星空综合体育
合作交流
开放课题
学术交流
媒体报道
开放共享
实验室仪器设备
科技信息服务
办事指南
实验室入室流程
联系我们
规章制度
下载中心
科学普及
您的位置:
首页
>
新闻中心
>
综合新闻
>
详细内容
综合新闻
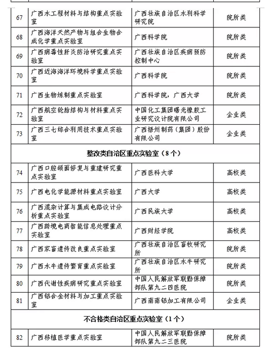
82家!2021年自治区重点实验室绩效评估结果的公示 (我实验室获良好,排中医药类前列)
发布时间:2021-11-09 17:12:00
浏览次数:
次
【字体:
小
大
】
分享到:
【打印正文】
×
单点登录
账号密码登录
单点登录
登 录
成功登录后,
关闭浏览器前
24小时内
7天内
一个月内
始终
保持登录状态
忘记密码?
map
单点登录
账号密码登录